在《大航海时代传说》这款游戏里,港口投资是一个极为关键的系统。玩家通过向港口注入资源,不仅能够逐步提升港口的繁荣度,还能获得稳定的收益,同时也有助于增强商业声望。下面对港口投资的多种玩法策略进行整理,希望能帮助大家更好地理解和运用。

详解大航海时代传说港口投资技巧
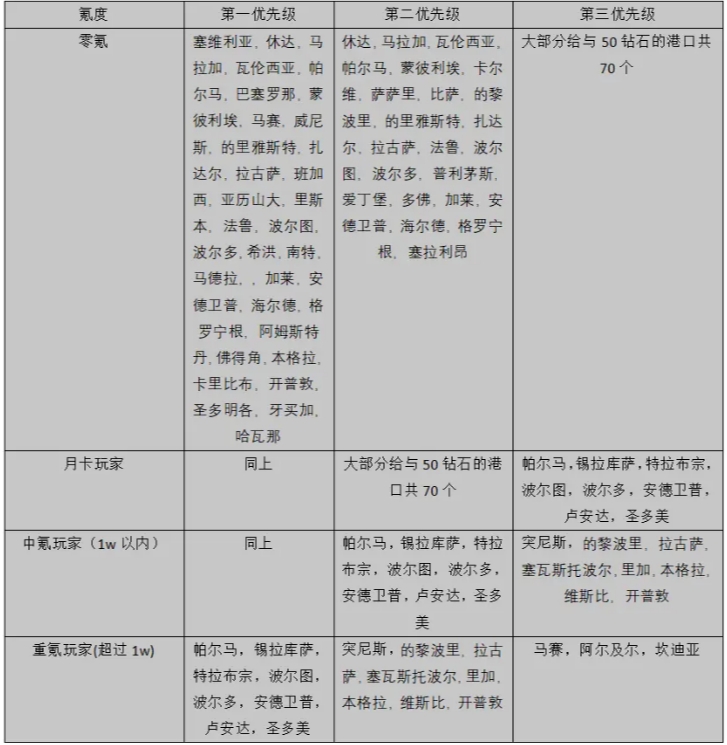
首先聊聊零氪玩家
由于零氪玩家资源较为匮乏,投资港口时需优先选择能提供资源奖励的城市,尤其是体力、经验书和钻石。其中,体力尤为紧缺,只需投入30万海币即可获得体力奖励,因此这是零氪玩家首选的投资方向。
技能经验书则能加速玩家提升交易技能,更快赚取海币,或高效升级海事和冒险技能,甚至于技能转职。特别是对于那些不适合手动提升的技能,经验书发挥着极大的作用。
因此,每个港口只要投资180万海币便可获取技能经验书,这部分应作为第二优先级。至于钻石,每个港口投资达1000万海币能获得50钻石,游戏中共有70个港口,合计3500钻石,对零氪玩家来说是一笔可观的财富。
接下来是月卡玩家
月卡玩家同样看重投资带来的体力和钻石奖励,不过少量的技能书需求可以通过参与海战或陆地探险任务顺带获得,因此技能经验书的优先级较低。相比之下,橙色吧女礼物因为有几率兑换大量金币,故投资2000万海币获得一个礼物,是一个值得考虑的选择。
再谈中氪玩家
钻石需求相对较弱,但以30万海币换取体力依然是性价比极高的策略,值得参与。3500钻石对中氪玩家而言已不算诱人,与其专注钻石,不如把重点放在橙色吧女礼物上。尽管获得一个橙色礼物需投资5000万海币,在8个港口同时投资仍位居第三优先级,因为单独购买一个橙色礼物价格高达500钻。
最后看重氪玩家
资源充裕的重氪玩家,其投资奖励更多是锦上添花,投资重点建议集中在收集全部橙色吧女礼物。金币数量越多越好,持续积累将带来显著优势。




































